Case Study: Implementing AI-Powered eCommerce Popups on Azure
“Retailers increasingly seek AI solutions that can personalize, engage, and convert visitors in real time without heavy integration overhead. Azure AI services enable intelligent popups that seamlessly plug into eCommerce platforms to drive measurable revenue growth.”
The Strategic Imperative:

“The core challenge:” Empowering AI to analyze user behavior and trigger personalized popups while maintaining scalability, security, and compliance.
“Azure addresses this” by providing a unified cloud layer where AI models and popup engines work together to deliver real-time, data-driven interventions.
“Instead of static, rule-based popups,” enterprises can implement adaptive, AI-powered experiences using Azure services that respond to user intent, recover abandoned carts, and promote contextual offers—automatically and securely.
Identifying High-Value Use Cases
“Successful adoption of AI popups begins with identifying where personalization can deliver tangible conversion uplift.”
Cart Abandonment Recovery
“Detect hesitation or exit intent and trigger contextual popups with personalized incentives—discounts, free shipping, or reminders—to recover lost sales.”
Contextual Offer Promotion
“Display relevant product bundles or limited-time deals based on browsing patterns and purchase history to increase upsell opportunities.”
Coupon-Based Sales Boost
“Generate tailored coupon codes dynamically, display them via popups, and simplify redemption through one-click copy features.”
Gamified Lead Capture
“Use AI-powered spin wheels or interactive quizzes to engage visitors, collect leads, and distribute personalized rewards or coupons.”
Building the Azure Foundation

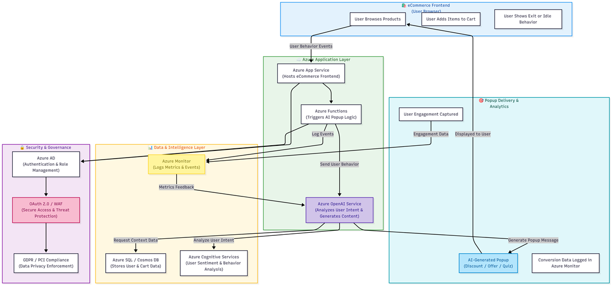
“The technical implementation” leverages Microsoft Azure’s AI and serverless capabilities to host eCommerce platforms and deliver real-time popup intelligence.
“Azure App Service hosts the eCommerce frontend, while Azure OpenAI, Functions, and Cognitive Services handle behavioral data, intent detection, and popup generation.”
Role-Based Tool Examples:
detectAbandonment(userSession)→ “trigger exit-intent popup”generateOffer(userHistory)→ “create personalized offer”createCoupon(cartValue)→ “issue discount dynamically”
Security Architecture
“Security is embedded at every layer.”
Popups are scoped to authenticated user sessions via Azure AD. Data flows are secured through OAuth 2.0, while Azure Web Application Firewall (WAF) and Managed Identity protect API and Function endpoints from abuse or leakage.
AI Assistant Integration
“Once configured, Azure AI services empower popups to respond intelligently to user actions and queries in real time.”
For example:
When a user hovers to close the tab, the AI evaluates the cart and triggers a message such as —
“Save 15% on your items before you go! Complete your purchase now to redeem your offer.”
This creates a natural, conversational experience that maintains trust while boosting conversions.
Governance & Compliance Framework
“A major strength of Azure AI popups” lies in the governance, auditability, and compliance safeguards that come built-in.
“Every AI popup event is logged through Azure Monitor and Application Insights, ensuring transparency and traceability.”
Key Governance Features:
- Data Minimization – expose only essential behavioral metadata
- Access Controls – enforce user-level permissions through Azure AD
- Compliance Alignment – integrate PCI DSS and GDPR-ready configurations
Phased Adoption Roadmap

Phase 1: Pilot
“Start small with exit-intent popups targeting cart abandonment on a limited subset of traffic hosted in Azure App Service.”
Phase 2: Expansion
“Introduce personalization” by integrating Azure OpenAI and Cognitive Services for dynamic offers, coupons, and gamified interactions.
Phase 3: Enterprise Rollout
“Scale the AI popup system across all storefronts, embedding analytics, A/B testing, and continuous optimization pipelines via Azure Monitor and Power BI.”
Measurable Benefits
“Organizations implementing AI popups on Azure report clear business impact:”
Revenue Growth – 20–30% uplift from recovered carts and upsells
User Engagement – Higher interaction and lead capture via gamification
Operational Efficiency – Serverless scaling reduces infrastructure costs by 40%
Enterprise Scalability – Seamless performance during peak shopping periods
The Final Outcome
“Enterprises achieve intelligent, secure, and scalable popups that transform eCommerce interactions—reducing cart abandonment, promoting engagement, and driving sustained revenue growth through Azure AI.”
Implementation Checklist
“Essential steps for deploying AI-powered popups on Azure:”
- Host frontend on Azure App Service or Static Web Apps
- Integrate Azure OpenAI + Functions for popup logic
- Secure endpoints with OAuth 2.0 + Azure AD App Registration
- Configure Azure Monitor for popup event logging and insights
- Implement WAF and role-based access controls
- Start with exit-intent detection → expand to offers and gamification
- Continuously optimize via Power BI analytics

